如果把骨科植入物比作人体的“备用零件”,那么这个零件的设计一直面临着一个残酷的“硬度悖论”。
临床上最常用的钛合金(Ti6Al4V)虽然坚固,但它太“硬”了——其弹性模量远高于人体骨骼。这种力学失配会导致“应力屏蔽”效应:原本该由骨头承担的力被金属抢走了,久而久之,周围的骨头就会像长期不运动的肌肉一样发生萎缩,最终导致植入物松动。
钽(Tantalum, Ta)金属虽然生物相容性极佳,被誉为“亲生物金属”,但纯钽强度不足,且价格昂贵。如何将钛的强度与钽的生物活性完美结合,制造出既能承重又“懂”免疫系统的理想骨骼?
近日,大连大学附属中山医院赵德伟教授团队在顶刊《Bioactive Materials》上给出了答案。他们通过“预合金粉末+3D打印”技术,成功打造了一种新型钽钛合金(TaTi),不仅解决了力学适配难题,更意外解锁了调控免疫微环境的“隐藏技能”。
01材料工程:寻找“黄金比例”
BACKGROUND · 现有瓶颈以往制备钽钛合金多采用简单的“混合粉末”进行3D打印。由于钽(~3017°C)和钛(~1668°C)的熔点差异巨大,打印过程中钽颗粒往往无法完全熔化,导致成品内部缺陷多、性能不稳定。
为了攻克这一制造难题,研究团队摒弃了传统的混合粉末,创新性地设计了预合金化(Pre-alloyed)的球形TaTi粉末。这就像预先调配好的鸡尾酒,确保了每一颗粉末中钽和钛的成分都高度均匀。
通过选择性激光熔化(SLM)技术,团队制备了三种不同比例的合金(Ta25, Ta55, Ta75)。经过层层筛选,SLM Ta55(含55 wt% Ta)脱颖而出。它呈现出独特的β相晶体结构,实现了力学性能的完美平衡:
图1:材料制备与力学性能。
上图展示了高质量的预合金球形粉末;下图展示了SLM Ta55合金在保持高强度的同时,实现了类似骨骼的低弹性模量(Low Modulus),优于纯钛和纯钽。02生物机制:不仅是支架,更是“免疫调节器”
如果说力学性能是植入物的“骨架”,那么生物学活性就是它的“灵魂”。SLM Ta55合金在植入体内后,其表面会形成一层特殊的Ta₂O₅/TiO₂复合氧化层。这层氧化膜就像一个信号发射塔,对周围的细胞发号施令。
1. 对成骨细胞(造骨工):
转录组学分析显示,Ta55表面能显著激活粘附斑(Focal Adhesion)信号通路。整合素(Integrin)介导的机械转导被放大,促使细胞紧紧“抓”住材料表面,并加速分泌ALP、Col-1等成骨关键蛋白。
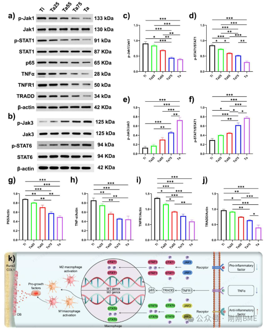
2. 对巨噬细胞(免疫卫士):
这是本研究的一大亮点。传统植入物容易引起慢性炎症(M1型极化),导致纤维包裹。而Ta55合金展现出了神奇的“免疫驯化”能力:它能抑制促炎的JAK-STAT1和TNF/NF-κB通路,同时激活抗炎的JAK3/STAT6通路,诱导巨噬细胞向修复型(M2型)极化,为骨再生营造了一个“岁月静好”的免疫微环境。
图2:免疫调节与成骨机制示意图。
SLM Ta55合金通过抑制炎症通路(TNF-α, NF-κB)并促进抗炎因子分泌,诱导巨噬细胞M2极化;同时通过粘附斑信号通路促进成骨细胞分化。
03体内验证:12周见证骨融合奇迹
为了验证这种“双效合一”材料的实战能力,研究团队构建了兔子股骨缺损模型。将不同材料的多孔支架植入后,结果令人振奋:
在植入12周后,SLM Ta55组的新生骨面积达到了惊人的37%,远超SLM Ti组(16.9%)。组织学切片显示,Ta55支架周围几乎没有炎症反应,取而代之的是大量新生的骨小梁紧密地长入支架孔隙中,实现了真正的“骨-植入物一体化”。
免疫荧光染色进一步证实,Ta55种植体周围聚集了大量表达Arg-1(M2型标记)的巨噬细胞,证明其在体内成功构建了抗炎促再生的免疫防线。

图3:体内骨再生效果评估。
Micro-CT和组织染色显示,SLM Ta55多孔支架(红色部分为新生骨)在植入12周后展现出最优异的骨长入效果和骨结合能力。
总 结
本研究通过“材料工程+生物学验证”的闭环,成功开发了SLM Ta55合金。它不仅攻克了传统金属植入物“太硬”的顽疾,更赋予了材料主动调控免疫系统的智慧。这一成果为开发下一代承重型骨科植入物提供了全新的范式:好的植入物,不仅要“硬”得恰到好处,更要懂得与免疫系统“温柔”相处。
免责声明:本公众号所载内容为本公众号原创或网络转载,转载内容来自公开信息,版权归原作者所有。如涉及作品内容、版权或其他问题,请跟我们联系!转载内容为作者个人观点,并不代表本公众号赞同其观点和对其真实性负责。本公众号拥有对此声明的最终解释权。
